Product Summary
The LM131AH-883 is a voltage-to-frequency converter ideally suited for use in simple low-cost circuits for analog-to-digital conversion, precision frequency to-voltage conversion, long-term integration, linear frequency modulation or demodulation, and many other functions. The output when used as a voltage-to-frequency converter is a pulse train at a frequency precisely proportional to the applied input voltage. Thus, it provides all the inherent advantages of the voltage-to-frequency conversion techniques, and is easy to apply in all standard voltage-to-frequency converter applications. Further, the LM131AH-883 attains a new high level of accuracy versus temperature which could only be attained with expensive voltage-to-frequency modules.
Parametrics
LM131AH-883 absolute maximum ratings: (1)Supply Voltage: 40V; (2)Output Short Circuit to Ground: Continuous; (3)Input Voltage: -0.2V to +VS; (4)Operating Ambient Temperature Range: -55 to +125℃; (5)Lead Temperature (Soldering, 10 sec.): 260℃; (6)ESD Susceptibility-Metal Can Package (TO-5): 2000V.
Features
LM131AH-883 features: (1)Guaranteed linearity 0.01% max; (2)Improved performance in existing voltage-to-frequency conversion applications; (3)Split or single supply operation; (4)Operates on single 5V supply; (5)Pulse output compatible with all logic forms; (6)Excellent temperature stability; (7)Low power dissipation, 15 mW typical at 5V; (8)Wide dynamic range, 100 dB min at 10 kHz full scale frequency; (9)Wide range of full scale frequency, 1 Hz to 100 kHz; (10)Low cost.
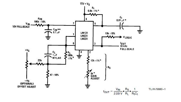
Diagrams

(China (Mainland))






