Product Summary
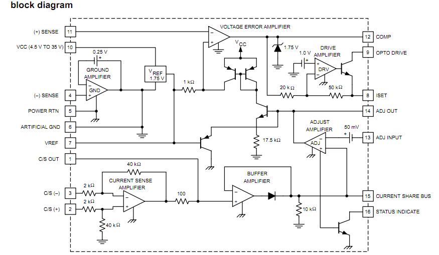
The UC2907N is a load share controller IC. The UC2907N provides all the necessary features to allow multiple-independent-power modules to be paralleled such that each module supplies only its proportionate share to total-load current. This sharing is accomplished by controlling UC2907N’s power stage with a command generated from a voltage-feedback amplifier whose reference can be independently adjusted in response to a common-share-bus voltage. By monitoring the current from the UC2907N, the current share bus circuitry determines which paralleled module would normally have the highest output current and, with the designation of this unit as the master, adjusts all the other modules to increase their output current to within 2.5% of that of the master.
Parametrics
UC2907N absolute maximum ratings: (1)Supply voltage: 35 V; (2)Opto out voltage: 35 V; (3)Opto out current: 20 mA; (4)Status indicate sink current: 20 mA; (5)C/S input voltage: 35 V; (6)Share bus voltage: –0.3 V to 35 V; (7)Other analog inputs and outputs (zener clamped) maximum forced voltage: –0.3 V to10 V ; (8)Other analog inputs and outputs (zener clamped) maximum forced current: ±10 mA; (9)Ground amp sink current: 50 mA; (10)Pins 1, 9, 12, 15 sink current: 20 mA; (11)Storage temperature range, Tstg: –65 to 150℃; (12)Junction temperature, TJ: –55 to 150℃; (13)Lead temperature (solder 10 seconds): 300℃.
Features
UC2907N features: (1)Fully Differential High Impedance Voltage Sensing; (2)Accurate Current Amplifier for Precise Current Sharing; (3)Opto Coupler Driving Capability; (4)1.25% Trimmed Reference; (5)Master Status Indication; (6)4.5-V to 35-V Operation.
Diagrams

| Image | Part No | Mfg | Description | ![]() |
Pricing (USD) |
Quantity | ||||||||||||
|---|---|---|---|---|---|---|---|---|---|---|---|---|---|---|---|---|---|---|
![]() |
![]() UC2907N |
![]() Texas Instruments |
![]() Other Power Management LOAD SHARE CONTROLLER |
![]() Data Sheet |
![]()
|
|
||||||||||||
![]() |
![]() UC2907NG4 |
![]() Texas Instruments |
![]() Other Power Management LOAD SHARE CONTROLLER |
![]() Data Sheet |
![]()
|
|
||||||||||||
(China (Mainland))









