Product Summary
The OP27AZ-883 is a precision operational amplifier which combines the lowoffset and drift of the OP27AZ-883 with both high speed and low noise. Offsets down to 25µV and drift of 0.6 μV/℃ maximum make the OP27AZ-883 ideal for precision instrumentation applications. The output stage has good load driving capability. A guaranteedswing of ±10 V into 600Ω and low output distortion make the OP27AZ-883 an excellent choice for professional audio applications.
Parametrics
OP27AZ-883 absolute maximum ratings: (1)Supply Voltage: ±22 V; (2)Input Voltage1: ±22 V; (3)Output Short-Circuit Duration: Indefinite; (4)Differential Input Voltage2:±0.7 V; (5)Differential Input Current2: ±25 mA; (6)Storage Temperature Range: –65℃ to +150℃; (7)Lead Temperature Range (Soldering, 60 sec): 300℃; (8)Junction Temperature: –65℃ to +150℃.
Features
OP27AZ-883 features: (1)Low Noise; (2)Low Drift; (3)High Speed; (4)Low VOS: 10V; (5)High Open-Loop Gain: 1.8 Million; (6)Fits 725, OP07, 5534A Sockets; (7)Available in Die Form.
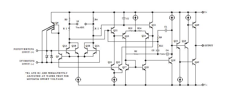
Diagrams

(China (Mainland))






