Product Summary
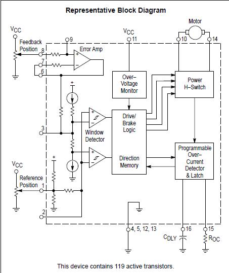
The MC33030P is a monolithic DC servo motor controller providing all active functions necessary for a complete closed loop system. This device consists of an on–chip op amp and window comparator with wide input common–mode range, drive and brake logic with direction memory, Power H–Switch driver capable of 1.0 A, independently programmable over-current monitor and shutdown delay, and over–voltage monitor. This part is ideally suited for almost any servo positioning application that requires sensing oftemperature, pressure, light, magnetic flux, or any other means that can be converted to a voltage.Although this device is primarily intended for servo applications, it can beused as a switch mode motor controller.
Parametrics
MC33030P absolute maximum ratings: (1)Power Supply Voltage: 36 V; (2)Delay Pin Sink Current (Pin 16): 20 mA; (3)Output Source Current (Op Amp): 10 mA; (4)Drive Output Voltage Range (Note 1):–0.3 to (VCC + VF) V; (5)Drive Output Source Current (Note 2): 1.0 A; (6)Drive Output Sink Current (Note 2): 1.0 A; (7)Brake Diode Forward Current (Note 2): 1.0 A; (8)Operating Junction Temperature: +150℃; (9)Operating Ambient Temperature Range: –40 to +85℃; (10)Storage Temperature Range: –65 to +150℃.
Features
MC33030P features: (1)On–Chip Error Amp for Feedback Monitoring; (2)Window Detector with Deadband and Self Centering Reference Input; (3)Drive/Brake Logic with Direction Memory; (4)1.0 A Power H–Switch; (5)Programmable Over–Current Detector; (6)Programmable Over–Current Shutdown Delay; (7)Over–Voltage Shutdown.
Diagrams

| Image | Part No | Mfg | Description | ![]() |
Pricing (USD) |
Quantity | ||||
|---|---|---|---|---|---|---|---|---|---|---|
![]() |
![]() MC33030P |
![]() ON Semiconductor |
![]() Motor / Motion / Ignition Controllers & Drivers DC Brushless Motor |
![]() Data Sheet |
![]() Negotiable |
|
||||
![]() |
![]() MC33030PG |
![]() ON Semiconductor |
![]() Motor / Motion / Ignition Controllers & Drivers DC Brushless Motor Controller |
![]() Data Sheet |
![]() Negotiable |
|
||||
(China (Mainland))









