Product Summary
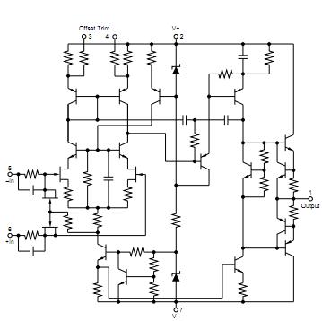
The 3581J is a high voltage, high speed hybrid operational amplifier designed for a wide variety of programmable power supply and transducer driver applications. The 3581J operates over a wide power supply range (±50V to ±150V) and provides outputs up to 75mA. The applications of the device include programmable power supply, piezo-electric transducer driver and high voltage current source.
Parametrics
3581J absolute maximum ratings: (1)input offset voltage, vs temperature: ±3mV; vs temperature: ±23μV/℃; vs power supply: 20μV/V; vs time: 50μV/month; (2)specification: -25 to 85℃; (3)operating temperature range: -55 to 125℃; (4)storage temperature range: -55 to 125℃.
Features
3581J features: (1)wide power supply voltage: ±70V to ±150V; (2)output current to 75mA; (3)slew rate: 30V/μs; (4)FET input: IB = 20pA max; (5)thermal shut-down protection; (6)hermetic TO-3 package, isolated case.
Diagrams

| Image | Part No | Mfg | Description | ![]() |
Pricing (USD) |
Quantity | ||||||||||||
|---|---|---|---|---|---|---|---|---|---|---|---|---|---|---|---|---|---|---|
![]() |
![]() 3581J |
![]() Texas Instruments |
![]() Operational Amplifiers - Op Amps Hi Vltg Op Amps |
![]() Data Sheet |
![]() Negotiable |
|
||||||||||||
| Image | Part No | Mfg | Description | ![]() |
Pricing (USD) |
Quantity | ||||||||||||
![]() |
![]() 35811-4011 |
![]() Molex |
![]() Headers & Wire Housings 2.54 IDT RECEPTACLE |
![]() Data Sheet |
![]() Negotiable |
|
||||||||||||
![]() |
![]() 35814 |
![]() |
![]() PUMP ONLY PURE-TAKE SS 8OZ STEM |
![]() Data Sheet |
![]()
|
|
||||||||||||
![]() |
![]() 35814000029 |
![]() Littelfuse |
![]() Fuses 500V 4A TD 6.3X32MM |
![]() Data Sheet |
![]()
|
|
||||||||||||
![]() |
![]() 35815000029 |
![]() Littelfuse |
![]() Fuses 500V 5A TD 6.3X32MM |
![]() Data Sheet |
![]()
|
|
||||||||||||
![]() |
![]() 35816 |
![]() Menda |
![]() Liquid Dispensers & Bottles PURE-TAKE, YELLOW, LOW CHARGING, HDPE, 4 OZ |
![]() Data Sheet |
![]() Negotiable |
|
||||||||||||
![]() |
![]() 3581J |
![]() Texas Instruments |
![]() Operational Amplifiers - Op Amps Hi Vltg Op Amps |
![]() Data Sheet |
![]() Negotiable |
|
||||||||||||
(China (Mainland))












