Product Summary
The PKD01FP is an analog input signal until a maximum amplitude is reached. The maximum value is then retained as a peak voltage on a hold capacitor. Being a monolithic circuit, the PKD01FP offers significant performance and package density advantages over hybrid modules and discrete designs without sacrificing system versatility.
Parametrics
PKD01FP absolute maximum ratings: (1)Supply Voltage: ±18 V; (2)Input Voltage: Equal to Supply Voltage; (3)Logic and Logic Ground Voltage: Equal to Supply Voltage; (4)Amplifier A or B Differential Input Voltage: ±24 V; (5)Comparator Differential Input Voltage: ±24 V; (6)Comparator Output Voltage: Equal to Positive Supply Voltage; (7)Hold Capacitor Short-Circuit Duration: Indefinite; (8)Lead Temperature (Soldering, 60 sec): 300℃; (9)Storage Temperature Range: –65℃ to +125℃; (10)Operating Temperature Range: 0℃ to 70℃; (11)Junction Temperature: –65℃ to +150℃.
Features
PKD01FP features: (1)Monolithic Design for Reliability and Low Cost; (2)High Slew Rate: 0.5 V/s; (3)Low Droop Rate, TA = 25℃: 0.1 mV/ms; (4)Low Droop Rate, TA = 125℃: 10 mV/ms; (5)Low Zero-Scale Error: 4 mV; (6)Digitally Selected Hold and Reset Modes; (7)Reset to Positive or Negative Voltage Levels; (8)Logic Signals TTL and CMOS Compatible; (9)Uncommitted Comparator On-Chip; (10)Available in Die Form.
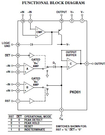
Diagrams

| Image | Part No | Mfg | Description | ![]() |
Pricing (USD) |
Quantity | ||||||
|---|---|---|---|---|---|---|---|---|---|---|---|---|
![]() |
![]() PKD01FP |
![]() Analog Devices Inc |
![]() IC MONO PEAK DETECTOR R&H 14-DIP |
![]() Data Sheet |
![]()
|
|
||||||
![]() |
![]() PKD01FPZ |
![]() Analog Devices Inc |
![]() IC MONO PEAK DETECTOR R&H 14-DIP |
![]() Data Sheet |
![]() Negotiable |
|
||||||
(China (Mainland))









