Product Summary
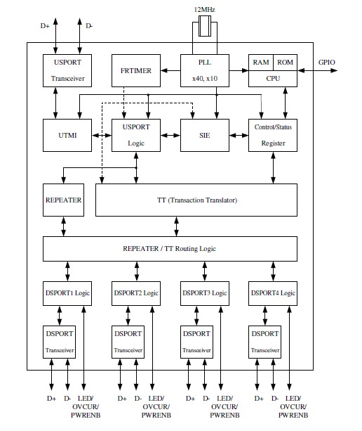
The GL850A is a low-power HUB controller. The GL850A is Genesys Logics advanced version Hub solutions which fully comply with Universal Serial Bus Specification Revision 2.0. The GL850A embeds an 8-bit RISC processor to manipulate the control/status registers and respond to the requests from USB host. Firmware of GL850A will control its general purpose I/O (GPIO) to access the external EEPROM and then respond to the host the customized PID and VID configured in the external EEPROM.
Parametrics
GL850A absolute maximum ratings: (1)VCC Power Supply: -0.5 +3.6 V; (2)VIN Input Voltage for digital I/O(EE_DO) pins: -0.5 +3.6 V; (3)VIN Input Voltage for digital I/O(Ovcur1-4,Pself,Reset) pins: -0.5 +5.25 V; (4)VINUSB Input Voltage for USB signal (DP, DM) pins: -0.5 +3.6 V; (5)TS Storage Temperature under bias: -60 +100℃; (6)FOSC Frequency: 12 MHz ± 0.05%.
Features
GL850A features: (1)RISC-like architecture; (2)USB optimized instruction set; (3)Dual cycle instruction execution; (4)Performance: 6 MIPS @ 12MHz; (5)With 64-byte RAM and 2K internal ROM; (6)Support customized PID, VID by reading external EEPROM; (7)Support downstream port configuration by reading external EEPROM.
Diagrams

| Image | Part No | Mfg | Description | ![]() |
Pricing (USD) |
Quantity | ||||
|---|---|---|---|---|---|---|---|---|---|---|
![]() |
![]() GL850A |
![]() Other |
![]() |
![]() Data Sheet |
![]() Negotiable |
|
||||
| Image | Part No | Mfg | Description | ![]() |
Pricing (USD) |
Quantity | ||||
![]() |
![]() GL850 |
![]() Other |
![]() |
![]() Data Sheet |
![]() Negotiable |
|
||||
![]() |
![]() GL850A |
![]() Other |
![]() |
![]() Data Sheet |
![]() Negotiable |
|
||||
![]() |
![]() GL850G |
![]() Other |
![]() |
![]() Data Sheet |
![]() Negotiable |
|
||||
![]() |
![]() GL852 |
![]() Other |
![]() |
![]() Data Sheet |
![]() Negotiable |
|
||||
(China (Mainland))









